中医认为,秋天气候干燥,这种外界的“燥邪”侵入人体,会过度消耗和损伤体内的阴液和津液(包括水分、唾液、汗液、泪液、肠道黏液等所有润滑身体的液体)。津液是维持人体生命活动的基本物质之一,它负责滋润皮肤毛发、濡养脏腑、润滑关节、组成血液。一旦津液大量耗伤,全身各个依赖津液滋润的器官系统都会出现功能失调,从而产生一系列“干燥”和“虚热”的症状。

避免三类食物加重体内燥热
辛辣刺激食物
辣椒、花椒、生姜、大蒜等辛辣食物易耗伤津液,加重秋燥,可能引发上火。
生冷寒凉食物
虽然南方部分地区可能还有“秋老虎”,但人体阳气开始收敛,此时若过多食用冰饮、刺身、冰水果等,易刺激肠胃,导致腹痛、腹泻。
油腻煎炸食物
这些食物不易消化,可能助湿生热,消耗阴津,因此在秋季也应适量食用。
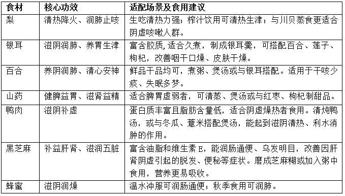
推荐食材及其适配场景
建议多吃滋阴润燥、富含水分的食物,以下是一些常见选择:

推荐了几道简单易做的滋润糖水和汤羹,非常适合家庭日常制作:
百合银耳莲子羹
材料:银耳20克、百合10克、莲子10克、枸杞5克。
做法:银耳泡发后撕成小朵,与百合、莲子一同放入锅中,加适量水,小火煮至银耳软糯粘稠(约15分钟),出锅前加入枸杞和少量冰糖调味即可。
功效:润肺安神,滋阴润燥。
杏仁雪梨瘦肉汤
材料:雪梨1个、瘦肉200克、杏仁10粒、无花果3枚。
做法:雪梨洗净切块(不去皮更润),瘦肉切块焯水。所有材料放入炖盅,加适量清水,隔水炖2小时,加盐调味即可。
功效:生津润燥、清热化痰。
五汁饮(改良简易版)
材料:梨、荸荠(马蹄)、藕各适量。
做法:将梨、荸荠、藕洗净去皮后,切块放入榨汁机中,加适量温水榨汁饮用。若嫌寒凉,可稍加热温饮。
功效:清热生津,润肺止渴。