
出品 | 搜狐健康
作者 | 周亦川
编辑 | 袁月
12月1日“上海交通大学医学院”公众号发文,中国工程院院士、上海交通大学医学院院长范先群教授与多位专家联合研发了一种新的检测技术,仅需10纳升泪液,30秒内即可实现对糖尿病性白内障的精准、无创诊断,该研究于《自然通讯》杂志发布。
白内障是造成视力障碍主要原因,全球患者超过9500万人;同时,糖尿病发病也呈快速上升趋势。糖尿病性白内障术中术后并发症较普通白内障高30%,且手术可能加速糖尿病视网膜病变和黄斑水肿的进展。有效治疗和预防糖尿病性白内障对于减轻慢病负担显得尤为重要。
白内障手术前需诊断糖尿病性白内障以减少并发症,然而多数情况下诊断糖尿病流程过于繁琐,检测项目很多,需数天时间,难以适用所有患者;因此,当前糖尿病的诊断来自于患者报告或单次血检,漏诊率高。我们迫切需要一种更高效且精准的诊断方式,不仅可提高疾病治疗效率,还能进一步探索糖尿病性白内障发病机理。
泪液作为一种完全无创、易于获取的眼部体液,蕴含着丰富的疾病分子信息,是理想的无创诊断生物标志物来源。然而,非刺激性泪液的量极少(单次仅微升级),且其中代谢物浓度低,对分析技术的灵敏度与通量提出了极高要求。传统的液相色谱-质谱联用技术所需样本量大、前处理复杂、分析时间长,难以应用于临床泪液样本的高通量检测。
该研究团队另辟蹊径,构建了高性能的纳米颗粒增强激光解吸电离质谱平台。该平台利用自主研发的铁纳米颗粒作为基质,将代谢物检测的信号响应提升了1—3个数量级,同时实现了高通量(每个样本检测时间<30秒)、高灵敏度(检测限低至0.1 ng)和高重复性,完美契合了痕量泪液代谢分析的需求。
图说 / 基于NELDI-MS的泪液代谢指纹无创诊断糖尿病性白内障
利用该创新技术,研究团队对168名白内障患者(包括86名糖尿病性白内障和82名单纯年龄相关性白内障)的泪液样本进行了分析。通过对泪液代谢指纹进行机器学习,成功构建了一个仅包含三个关键代谢特征的诊断模型。该模型在验证队列中表现出色,曲线下面积达到0.923,灵敏度为85.9%,特异性为82.0%。这意味着,仅需采集10纳升泪液,即可在分钟级别内实现对糖尿病性白内障的精准、无创鉴别诊断。
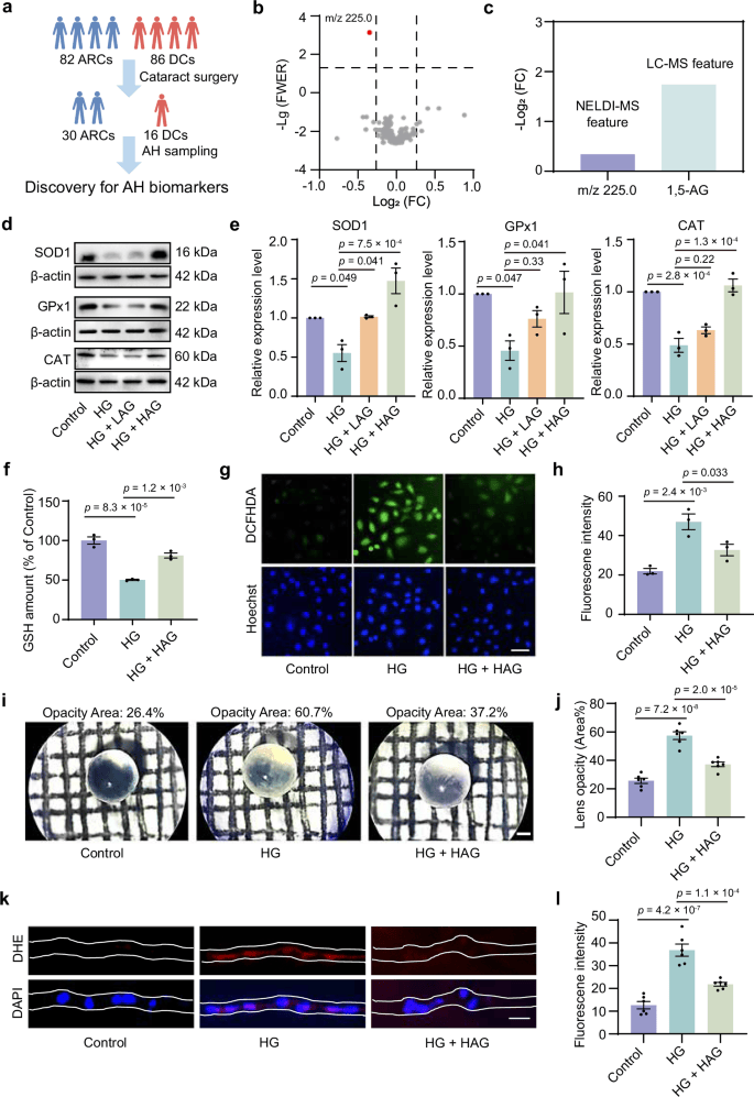
该研究进一步深入探索了糖尿病性白内障的发生机制。为了对NELDI-MS筛选出的关键代谢特征进行精准鉴定,团队创新性提出了基于痕量样本的快速二维信息特征匹配策略,成功将泪液中的诊断标志物注释为甘油-3-磷酸、9,10-DHOME、12,13-DHOME和N-乙酰神经氨酸。这些代谢物与能量代谢、炎症和氧化应激密切相关。通过对匹配的房水样本进行分析,团队在眼内发现了1,5-脱水葡萄糖醇作为糖尿病性白内障的生物标志物。
图说 / 1,5-脱水葡萄糖醇在高糖环境下对晶状体的保护作用机制
相关性分析表明,眼表泪液与眼内房水的代谢紊乱虽不相同,但密切相关。进一步的细胞和离体晶状体实验证实,1,5-脱水葡萄糖醇能够通过上调抗氧化酶水平,显著减轻高糖诱导的晶状体氧化应激和混浊,发挥了保护作用。这揭示了1,5-脱水葡萄糖醇水平降低可能是糖尿病性白内障发生发展的重要环节。
作者在总结中指出,研究首次实现了基于痕量泪液代谢指纹的糖尿病性白内障无创诊断,为疾病机制探索提供了新视角。该方法具有无创、快速、样本需求量极低、准确性高的显著优势,有望在未来转化为一种适用于眼科门诊的常规筛查工具,为实现糖尿病性白内障的早期诊断、风险预警和个性化治疗提供强有力的技术支撑。