来源:界面新闻
文 | C2CC新传媒
2025年12月23日,江苏创健医疗自主研发的“交联重组胶原蛋白植入剂”(商品名为“悦白之几·若境”)正式获国家药监局批准,注册证号:国械注准20253132643,产品主要用于面部真皮组织填充以纠正额部中重度动力性皱纹,包括眉间纹、额头纹和鱼尾纹。
作为国内第三家获得重组胶原蛋白三类械的企业,江苏创健医疗的这款产品不仅是国内第五款重组胶原蛋白产品,更是首款交联的重组胶原蛋白针剂。
至此,锦波生物、巨子生物、创健医疗这三大国内重组胶原蛋白巨头均已手握关键资质,为2025年的行业发展画上了圆满句号。
可以发现,在医美抗衰赛道,注射填充早已从单纯补容量升级为刺激组织再生的高阶需求。
诸如胶原蛋白等再生类注射材料凭借“长期刺激自身胶原再生”的核心优势,成为近年来行业增长较快的细分领域之一。这类材料的核心逻辑是通过生物材料作为“支架”,刺激皮肤深层胶原蛋白自主新生,从根源改善肤质、紧致轮廓,而非依赖材料本身的物理填充效果。

本文将重点分析医美注射剂的产品分类与市场发展格局,聚焦再生抗衰类注射剂这一核心细分赛道,分析微球再生类、胶原蛋白类、PDRN类等主要品类的产品布局、企业竞争态势,并剖析行业当前面临的合规监管、研发生产及市场竞争等挑战。
告别物理填充与馒化风险,再生抗衰注射剂的需求升级革命
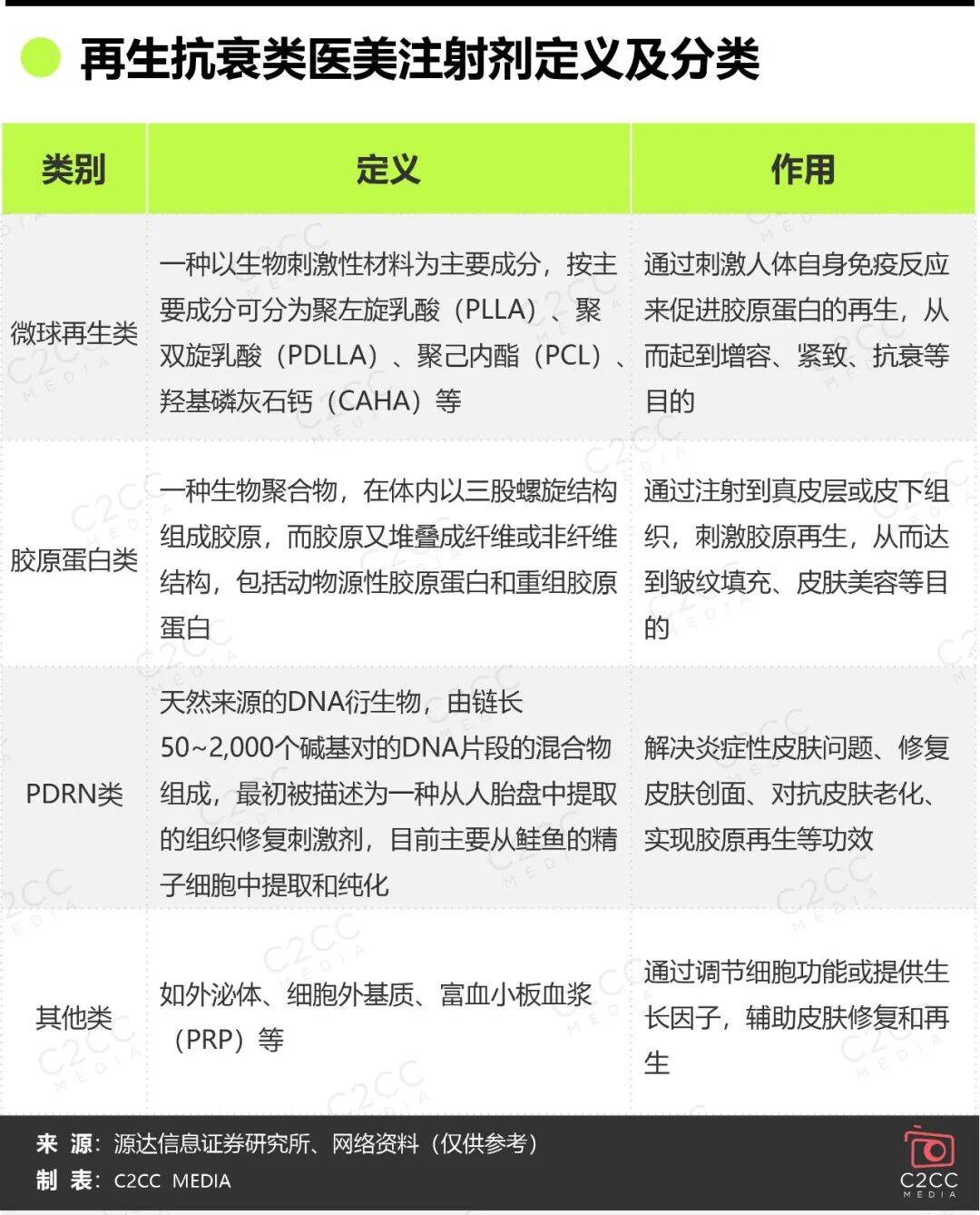
据了解,医美注射剂通常由注射器以及预装载于注射器或安瓿瓶中的玻尿酸类、肉毒素类以及再生抗衰类的材料组成,根据作用机制、实现效果及材料出现时间,医美注射剂产品可被分为玻尿酸类、肉毒素类以及再生抗衰类。

其中,再生抗衰类注射剂区别于传统玻尿酸等单纯物理填充材料,更侧重于长期组织再生与皮肤质量改善,进一步细分为微球再生类、胶原蛋白类、PDRN类及外泌体、细胞外基质、PRP等其他类别。

从市场规模来看,以出厂价计,2023年中国医美注射剂市场规模达212亿元人民币,预计2028年将增加至653亿元人民币,期间年复合增长率为25.3%;其中,再生抗衰类的市场占比将从2019年的3%,预计于2028年增至31%,是增速最快的细分市场。
2023年中国医美再生抗衰注射剂市场规模达41亿元人民币,预计2028年将增加至204亿元人民币。
这一爆发式增长背后,是多重市场逻辑的共振。从需求端来看,人口老龄化催生的银发经济与年轻消费者抗衰意识的提前觉醒,共同扩大了目标受众群体。数据显示,2024年中国60周岁以上老年人口占比已达22.0%,而购买抗衰老产品的消费者年龄层持续下沉,抗衰紧致成为医美消费的首要需求。
与此同时,消费者美学观念从追求极致塑形转向自然年轻化,轻量化医美项目备受青睐,而再生类材料恰好契合了这一趋势,通过刺激自身胶原蛋白新生,实现更自然、持久的抗衰效果,避免了传统玻尿酸填充可能出现的“馒化”、移位等问题。
三大品类布局提速,再生抗衰注射剂国产崛起与进口补充的多维博弈
在市场需求的强劲驱动与政策环境的持续优化下,国内企业纷纷加大对再生抗衰注射剂领域的投入,各类产品加速获批落地,不同细分品类呈现出差异化的竞争格局。
1.微球再生类:国产崛起与进口补充并存
目前,国内获批的微球再生类医美抗衰注射剂主要是以聚左旋乳酸PLLA和聚己内酯PCL微球为主要成分。其中以PLLA为核心成分的一般被称作“童颜针”,而以PCL为核心成分的则是“少女针”。(两者区别详见文章《国内第4款少女针杀出!开辟“适应症”新战场》)
从发展历程来看,海内外市场呈现出明显的时间差与市场分化:海外市场凭借近20年的应用积累,已形成成熟的产品体系与稳定的消费认知;而国内市场起步相对较晚,2021年才迎来首款产品上市,但自2024年起进入密集获批阶段,市场规模快速扩张。

截至2025年底,国内获批的童颜针已达10款,其中3款为进口产品,如艾塑菲、塑妍萃、爱唯缇,还有7款为国产产品;少女针则有4款获批。
值得关注的是,四环医药成为国内唯一同时手握合规少女针与童颜针产品的企业,两款产品分别于2025年3月、4月获批,形成了独特的产品矩阵优势,在市场竞争中占据有利地位。
此外,2025年摩漾生物的羟基磷酸钙微球面部填充剂优法兰、乐普医疗的童颜针悦雅颜等新品陆续获批,进一步丰富了市场供给。
2.胶原蛋白类:重组胶原三足鼎立格局成型,技术持续突破
截至目前,国内共计有15款械三胶原蛋白植入剂获批,其中,猪胶原的4张,分别是双美生物3张、艾佰瑞1张;牛胶原的6张,分别是崇山1张、斐缦1张、荷兰汉福1张、圣诺华1张、珂瑞康2张;重组胶原的5张,分别是锦波生物3张、巨子生物1张、创健医疗1张。

锦波生物是重组胶原蛋白产业的先行者。2021年,其“薇旖美”重组Ⅲ型人源化胶原蛋白冻干纤维获批国内首张重组胶原械三证,目前拥有冻干纤维、溶液、凝胶三张注册证,覆盖面部、眼部等多维应用场景。
今年10月23日,巨子生物正式获批了用于医美注射的三类医疗器械重组胶原蛋白产品——“重组I型α1亚型胶原蛋白冻干纤维”,填补国内重组I型胶原注射剂空白,成为其在医美赛道的首个核心产品,标志着行业进入双雄并立阶段。
同年12月,创健医疗“悦白之几・若境”交联重组胶原蛋白植入剂获批,成为国内首款交联重组胶原蛋白针剂,至此行业形成锦波生物、巨子生物、创健医疗三足鼎立的竞争态势。
3.PDRN类:进口主导市场,国产加速突围
PDRN,因为多提取自鳟鱼和鲑鱼精巢,因此在医美市场中又被称为“三文鱼针”,或者是“婴儿针”。
国内市场的认知始于2018年韩国品牌普丽兰进入中国后带来的三文鱼DNA修复概念。但目前,国内PDRN注射产品均为进口针剂,尚未有国产PDRN注射剂获批III类医疗器械。
在布局PDRN的企业中,公开资料显示,乐普医疗的注射用透明质酸钠复合溶液已完成发补材料的提交工作,预计明年一季度末可以获证,已经成为中国PDRN赛道第一梯队候选者。
随着国产企业的技术突破与注册进程推进,PDRN类产品将迎来国产替代的重要发展机遇。
从合规阵痛到全球突围,再生抗衰如何成为医美行业的可持续增长引擎
随着国产企业的技术突破与注册进程推进,PDRN类产品将迎来国产替代的重要发展机遇。
首先是行业合规与市场监管趋于严格,企业获证门槛持续提高。
随着国家市场监管政策的逐步规范与收紧,医美再生抗衰注射剂产品需满足更高的质量标准,经历更严格的审批流程。中国三类医疗器械的开发和注册周期通常在5~8年左右,这既对企业的运营能力提出了高要求,也延长了新产品从研发到落地的周期。
12月18日,国家药品监督管理局公示一则医疗器械不予注册批件送达信息,南京思元医疗技术有限公司申报的“聚左旋乳酸面部填充剂”(受理号:CQZ2402273)未通过注册批准,也印证了审批的严格性。

其次是研发创新与规模化生产难题,制约了产品的终端可及性和消费接受度。
目前行业仍存在结节、肉芽肿等产品相关问题,中游厂商需持续突破新型材料研发、生产工艺优化、产品效果持久性提升等技术难题。
以胶原蛋白为例,其型别与结构直接决定临床价值,Ⅲ型主打修复年轻化,I型侧重支撑再生,完整的三螺旋结构则是弹性与支撑力的关键。
据了解,创健医疗以重点突破为策略,2024年成功研发出具备天然三螺旋结构的Ⅲ型重组胶原并实现产业化,还能量产Ⅰ、Ⅱ、XVII型胶原。其在审冻干纤维常温稳定性达24个月,生物相容性较传统产品提升30%;植入剂降解维持时间12-18个月,抗压强度提升25%,适配鼻唇沟填充等场景,为行业技术升级提供了范例。
最后,高速发展的市场将吸引更多新参与者入局,对企业的综合能力提出了更高要求。
未来市场竞争将日趋激烈,企业间的较量将从单纯的产品竞争,延伸至渠道布局、品牌建设等多维度的综合实力比拼。
为应对这一趋势,头部企业已积极布局,2025年12月23日锦波生物召开第四届董事会第十八次会议,审议通过两项重要融资议案。公司拟通过政策性金融工具借款及对子公司增资合计2.91亿元,重点支持全资子公司的人源化胶原蛋白创新平台建设,进一步强化生物材料领域研发实力。
12月21日,巨子生物与Nordberg Medical战略合作签约仪式在上海举办。双方将基于巨子生物专有的合成生物学技术平台,共同推进重组胶原蛋白在医美与生物医学领域的全球开发与商业化进程。
据了解,Nordberg Medical是长春圣博玛在瑞典卡罗琳斯卡的全资子公司,长春圣博玛目前是童颜针赛道里的资深玩家,早在2021年4月,其便推出了国内首款童颜针产品“艾维岚”。
值得关注的是,童颜针与重组胶原蛋白这两大核心成分的结合,有望催生新的产品形态与市场机会,成为行业未来的重要看点。
未来,随着重组胶原蛋白与微球成分的跨界融合、国产PDRN注射剂III类医疗器械的落地生根,以及合成生物学等前沿技术的深度应用,赛道将诞生更多安全长效、精准适配的创新产品。国产力量凭借技术沉淀与产业链优势,有望在全球医美市场占据更核心的位置,持续为消费者带来更优质的抗衰体验,让再生抗衰成为医美行业可持续增长的核心引擎。