【导读】肝内胆管癌(ICC)表现出预后不良和治疗选择有限。铁死亡代表了一种有前景的治疗策略,但其耐药机制尚不完全清楚。
近日,哈尔滨医科大学研究团队在期刊《Clinical And Translational Medicine》上发表了研究论文,题为“MUC1 drives ferroptosis resistance in ICC via Src-mediated FSP1 deubiquitination and myristoylation”,本研究中,研究人员将MUC1 确认为肝内胆管癌(ICC)中关键的铁死亡抑制因子。从机制上讲,MUC1 招募了 Src 激酶,该激酶在去泛素化酶泛素特异性蛋白酶 10(USP10)的 359 和 364 位酪氨酸上进行磷酸化,增强铁死亡抑制蛋白 1(FSP1)在 246 位赖氨酸上的去泛素化,并稳定 FSP1 蛋白。同时,Src 在NMT1的 41 位酪氨酸上进行磷酸化同时,Src 在酪氨酸 41 位点磷酸化NMT1,通过脂肪酰化增强 FSP1 在膜上的定位。这种双重机制增强了 FSP1 - 辅酶 Q10(CoQ10)抗氧化系统。MUC1 敲低显著增强了体外铁死亡敏感性,并在体内抑制肿瘤生长。
https://onlinelibrary.wiley.com/doi/10.1002/ctm2.70495
研究背景
01
肝内胆管细胞癌(ICC)是第二大常见的原发性肝脏恶性肿瘤,约占全世界原发性肝癌的10-15%,其发病率和死亡率在近几十年来稳步上升。起源于肝内胆管的ICC具有侵袭性强、临床分期晚、对常规治疗手段抵抗等特点。尽管外科技术和系统治疗取得了进步,但5年生存率仍低至15-30%,这强调了迫切需要基于全面了解ICC分子病理生理学的新治疗靶点。
铁死亡是一种最近被确认的受调控的细胞死亡形式,其特征在于铁依赖性的脂质活性氧(ROS)积累以及随后的细胞膜损伤。与细胞凋亡或坏死不同,铁死亡是由细胞抗氧化系统失灵所驱动的。关键的调节机制包括铁代谢失调、多不饱和脂肪酸的脂质过氧化以及还原型谷胱甘肽(GSH)的耗竭。铁死亡抑制蛋白 1(FSP1)通过还原辅酶 Q10(CoQ10)发挥替代抗氧化系统的作用,从而保护细胞免受铁死亡。铁死亡独特的代谢依赖性使其成为癌症治疗中一个有前景的治疗靶点,特别是对于对传统诱导细胞凋亡疗法具有抗性的恶性肿瘤。
MUC1 使 ICC 细胞对铁死亡具有保护作用
02
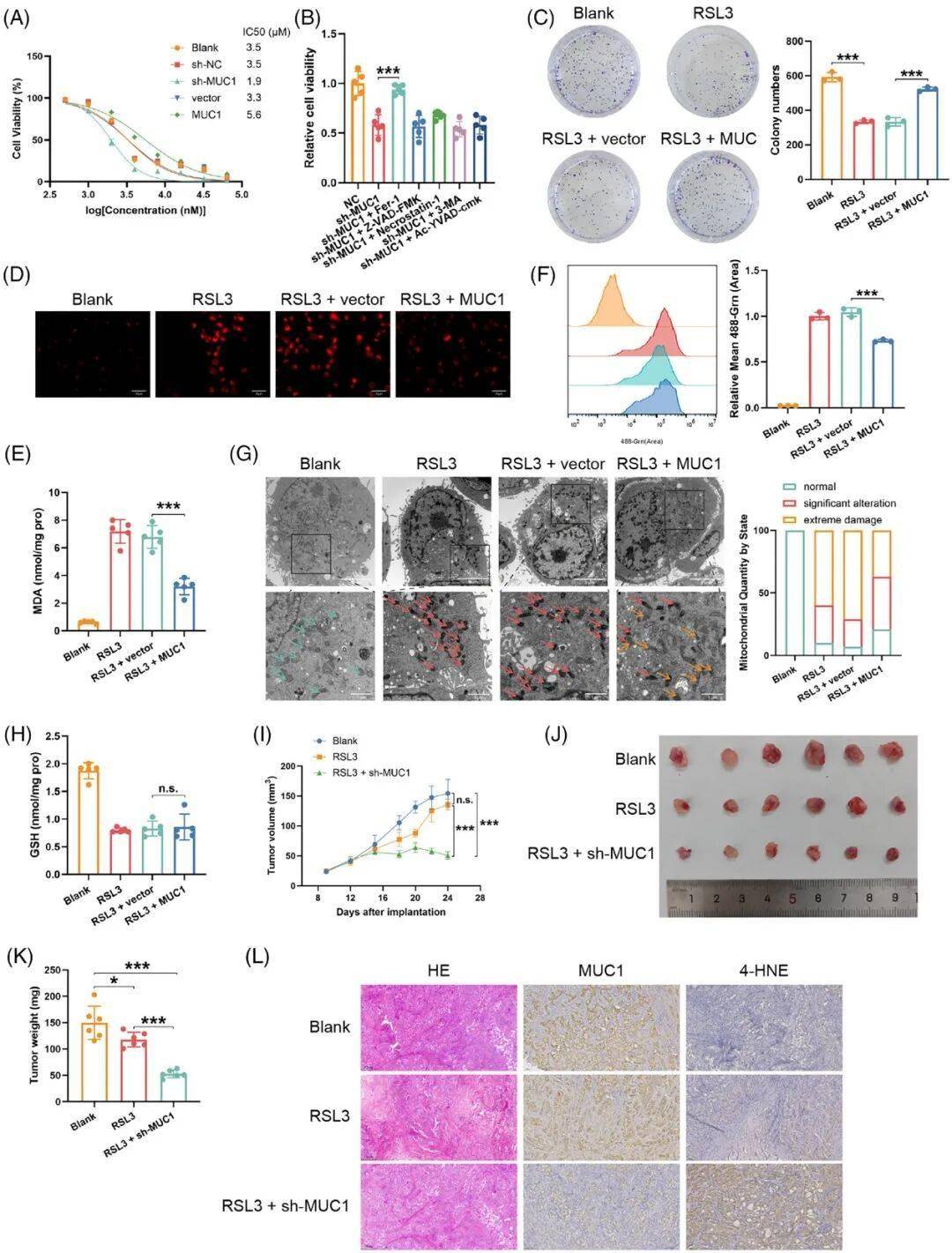
研究人员在 HuCCT1 和 RBE 细胞系中建立了稳定过表达和敲低 MUC1 的模型,以研究 MUC1 在 ICC 细胞铁死亡中的调控作用,并在 RNA 和蛋白质水平上进行了验证。药物敏感性实验表明,在两种细胞系中,MUC1 过表达显著提高了 RSL3的 IC50 值,而 MUC1 敲低则使 IC50 值低于对照水平,这表明 MUC1 与铁死亡耐受性之间存在直接关系。在各种细胞死亡抑制剂中,只有铁死亡特异性抑制剂 Fer-1 显著逆转了 MUC1 介导的保护作用。
在分子水平上,MUC1 过表达显著降低了 RSL3 诱导的细胞内亚铁离子积累,减少了细胞脂质过氧化,并逆转了 RSL3 诱导的细胞内活性氧水平升高。透射电子显微镜显示,MUC1 过表达减轻了 RSL3 诱导的具有铁死亡特征的线粒体改变。然而,MUC1 对 RSL3 诱导的谷胱甘肽耗竭没有显著影响,表明其作用机制不依赖于 GPX4/谷胱甘肽。
利用源自 HuCCT1 细胞的皮下肿瘤模型进行体内验证表明,MUC1 敲低显著降低了肿瘤体积,表明肿瘤对铁死亡的敏感性增强。免疫组化显示,sh-MUC1 组肿瘤中 4HNE(一种脂质过氧化产物和铁死亡生物标志物)的染色增加,证实了脂质过氧化增强和铁死亡水平提高。

参考资料:
https://onlinelibrary.wiley.com/doi/10.1002/ctm2.70495
【关于投稿】