来源 上海师范大学心理学院官网
01
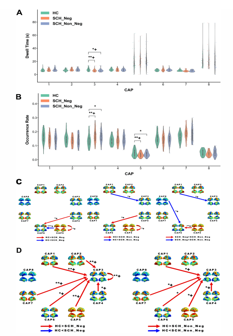
心理学院孔丽教授团队在Human Brain Mapping发文揭示精神分裂症阴性症状患者大脑网络动态改变
精神分裂症的阴性症状(如情感表达减少、动机缺乏等)影响约50%-60%的患者,严重损害功能预后,但其神经机制仍不清楚。传统静息态功能磁共振成像分析方法主要关注平均连接强度,可能忽略了大脑网络组织的关键时间特征。

研究发现,以阴性症状为主的患者表现出特定的神经特征:在空间上,感觉运动-视觉网络状态稳定性下降;在时间上,从感觉运动状态向控制-显著性网络状态存在过度转换,提示患者难以稳定处理外界感觉信息。这些网络异常与症状严重程度无显著相关,表明它们是稳定的“特质性”神经标记,而非随症状波动的“状态性”改变。相比之下,无显著阴性症状的患者组则表现出与症状严重程度相关的“状态依赖性”网络异常。
论文信息: Wang X., Zhang Y., Wang P.-j., et al. (2025). Altered Brain Network Dynamics in Schizophrenia Patients With Predominant Negative Symptoms: A Resting-State fMRI Study Using Co-Activation Pattern Analysis. Human Brain Mapping, 46:e70369.
02
心理学院丁雪辰团队在Developmental Science期刊发文: 表征内容对幼儿工作记忆容量的影响
工作记忆(working memory, WM)是一种关键的认知能力,可对各类信息进行加工处理,而不同类型的信息可能会对个体的工作记忆表现施加不同程度的认知负荷。在幼儿期,儿童对同一物体的不同维度进行表征时的工作记忆表现也可能存在差异,进而导致不同的记忆结果。
本研究通过三个实验考察了幼儿在表征不同类型内容时的工作记忆表现及其在学前期的发展规律。实验一考察了5岁儿童在记忆不同内容(如动物与点数)时的工作记忆表现。为了控制感知差异,实验二比较了同龄儿童在记忆相同刺激材料的不同表征内容(感知领域:视空间表征;概念领域:数字表征)时的工作记忆表现。实验三进一步探究了3到5岁儿童在表征不同类型信息时的早期发展趋势。


研究结果表明,儿童不仅对不同刺激材料的记忆表现不同,当记忆相同的刺激材料时,其表征的内容也会影响工作记忆容量。具体而言,当呈现相同的刺激时,对概念维度的表征好于对知觉维度的表征,而这种差异性表现受到工作记忆负荷的影响。研究提示,在实际早期教育实践中,应根据不同认知负荷的特点来设计适合儿童的学习任务和活动,优化学习环境,帮助儿童更好地发展工作记忆能力。
本文第一作者为上海师范大学心理学院硕士生任童颜,本文通讯作者为上海师范大学心理学院丁雪辰教授和香港科技大学程琛博士。Developmental Science期刊为发展心理学传统权威期刊(SSCI一区,影响因子为3.2)。
论文信息
Ren, T., Ding, X., & Cheng, C. (2025). A dotted triangle or dots of three: The role of representational content on working memory capacity in early childhood. Developmental Science, 28, e70066.
03
心理学院罗俊龙、李杨卓团队在npj Science of Learning期刊发文揭示:反馈吸收和人际神经同步如何提升创造力
反馈是创造力提升的关键驱动力,然而以往研究对个体如何从反馈中获益的认知不足。为弥补此空白,本研究将反馈置于社会互动情境中,探索人际反馈影响创造力的认知和神经机制。本研究采用功能性近红外光谱技术(Functional near-infrared spectroscopy, fNIRS)测量互动反馈过程中提供者-接收者在前额叶皮层及右侧颞顶区域的人际神经同步(Interpersonal Neural Synchronization, INS)。参与者随机分配至四组(人际反馈组、单向反馈组、无关交流组、无反馈组),并在反馈后完成创造力任务以评估其创造力习得(直接学习)和迁移表现(新情境应用)。通过编码互动对话内容量化反馈吸收的三种关键行为模式(忽略、复制、应用),解析其与接收者创造力表现的对应关系,揭示创造力提升的潜在认知过程。
主要发现如下:与前测相比,人际反馈组接收者在创造力习得和迁移表现上均显著提升,其余三组创造力提升有限;应用反馈与创造力提升呈正相关,忽略反馈与创造力提升呈负相关。更重要的是,相较于其他条件,人际反馈在额上回(Superior Frontal Gyrus, SFG)和顶下皮层(Inferior Parietal Cortex, IPC)表现出显著增强的INS,且与创造力习得及迁移的提升相关联。此外,与忽略反馈相比,人际反馈组个体在应用反馈时的INS进一步增强。


本研究凸显了互动反馈环境的重要性,且有效的反馈不应仅仅作为信息传递的工具,而应积极引导接收者整合和应用反馈信息。研究深化了对人际反馈提升创造力的认知及神经机制的理解,对创造力提升与教育实践具有重要意义。
本研究近期接受于npj Science of Learning(JCR Q1, 五年影响因子IF = 4.4)。心理学院罗俊龙教授,讲师李杨卓与教育学院教师发展中心讲师张国平为论文共同通讯作者,心理学院博士生尹俊婷为论文第一作者,博士生金哲宇、张裕煊、李雪宁等也作出了重要贡献。
论文信息:Yin, J., Jin, Z., Zhang, Y., Li, X., Li,Y., Zhang, G., & Luo, J. (2025). Applying, Not Ignoring: How Feedback Uptake and Neural Synchrony Drive Creativity. npj Science of Learning. 10, 61.
本文内容来源于网络,不代表三仓心理学界观点,如有侵权请联系后台。