近期,来自浙江中医药大学药学院的科学团队在Phytomedicine 期刊发表了一篇关于黄精的研究性论文,该研究揭示了黄精正丁醇提取物(PNBE)可以通过抑制p53信号通路,调节下游细胞周期和凋亡相关基因的表达,延缓脾脏衰老。

图源:sciencedirect
黄精抗衰再添新证!
首先,研究人员采用正丁醇萃取法制备PNBE,获得高浓度皂苷,并用UPLC-Q-TOF/MS技术鉴定其主要成分。其主要成分为皂苷类(如黄精皂苷A-D)、萜类化合物(β-谷甾醇等)、酚类(水杨酸等)及糖苷,总皂苷含量高达27.42%。
研究人员随后用自然衰老小鼠模型进行研究,在200 mg/kg和400 mg/kg PNBE剂量下,衰老小鼠脾脏白髓显著增多,白髓和红髓边界清晰,脾脏形态明显改善。其β-半乳糖苷酶阳性细胞减少,γ-H2AX荧光强度降低,衰老相关基因mRNA表达显著下调。

PNBE对衰老小鼠行为学和脾脏的影响/图源:sciencedirect
脾脏是人体重要的免疫器官。该研究进一步发现,PNBE能明显改善老年小鼠脾脏形态学改变,减轻脾脏淋巴细胞DNA损伤。另外,PNBE可提高老年小鼠脾脏中天然T细胞百分比,并降低效应T细胞占比。进而改善脾脏适应性免疫功能,维持脾脏免疫细胞平衡。
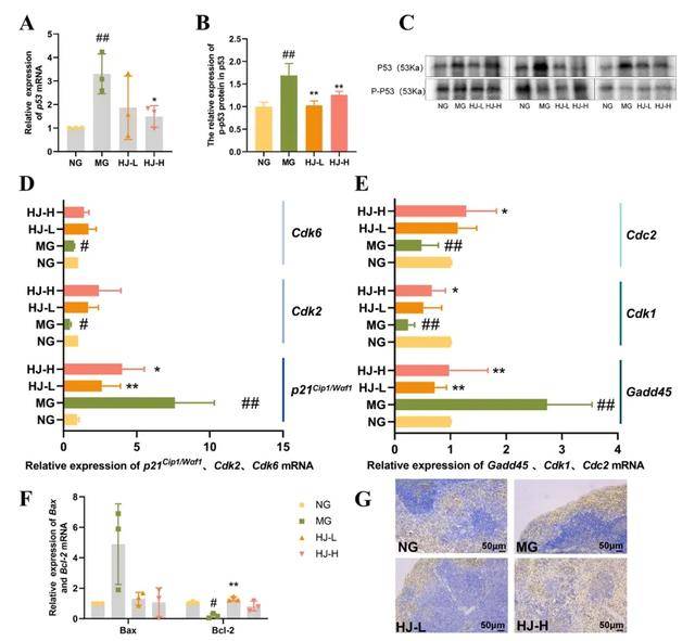
转录组分析显示,p53信号通路可能介导PNBE在脾脏中的抗衰老作用。进一步验证表明,PNBE能够抑制p53蛋白磷酸化,并调控Cdk2、Gadd45、Bax和Bcl-2等下游基因的表达。总体来看,PNBE通过抑制p53信号通路,调节下游细胞周期和凋亡相关基因的表达,延缓脾脏衰老,从而减轻脾脏淋巴细胞的细胞周期停滞、增殖抑制和过度凋亡。

PNBE对老年小鼠脾脏p53信号通路的影响/图源:sciencedirect
黄精抗衰的更多发现
在该研究之前,黄精皂苷、黄精多糖的抗衰老活性均得到了大量实验验证,黄精这种植物也逐渐成为抗衰领域备受瞩目的天然药材。
2024年,发表在Heliyon上的一篇文献指出,黄精皂苷可以通过下调衰老相关分泌表型来延缓细胞衰老并激活sir-2.1/自噬通路来延长秀丽隐杆线虫的寿命。进一步的研究发现,黄精皂苷可增强SKN-1转录因子的核定位,从而上调下游抗氧化基因(例如GST-4和SOD-3)的表达,并显著降低了线虫细胞内的ROS水平,这说明黄精皂苷能增强秀丽隐杆线虫的抗氧化应激能力,从而减缓衰老进程。

图源:sciencedirect
不仅是黄精皂苷,黄精多糖也有显著的抗衰老活性。2024年,发表在Phytomedicine期刊上的一篇文献明确指出,黄精多糖可抑制p21、p53、p16Atrogin-1、MuRF-1、ROS及MitoSOX的表达水平,激活PI3K/Akt/mTOR信号通路,改善骨骼肌衰老、萎缩及线粒体功能,从而在体内外发挥其抗衰老、抗肌肉萎缩的作用。

图源:sciencedirect
另一项小鼠实验发现,黄精多糖可通过改善肝线粒体能量代谢,降低DNA聚合酶γ的表达,增强呼吸链酶复合物的活性发挥抗衰老作用。
黄精:我国首批药食同源物质
黄精,别名老虎姜、鸡头参、黄鸡菜。为百合科(Liliaceae)黄精属的多年生植物。本草纲目记载,“黄精为服食要药,故《别录》列于菜部之首,仙家以为灵芝之类,以得其坤土之精粹、故谓之黄精。"
黄精通常以地下根茎入药,有补脾润肺、益气养经的功效。现代药理活性评价表明,黄精主要化学成分为多糖、甾体皂苷、黄酮类化合物、三萜皂苷、生物碱、木脂素、香豆素、脂肪酸和脂肪族长链化合物等。除了抗衰老外,黄精还具有抗疲劳、提高免疫力、降血脂血糖、抗氧化、抗菌、抗炎、抗抑郁、补气养阴等多种作用。2002年,原卫生部将黄精纳入药食同源物品名单,它也是我国首批药食同源物质。

图源:pixabay
黄精的更多作用
抗氧化:研究发现,黄精可能调节Klotho-FGF23 内分泌轴,减轻氧化应激,维持钙磷代谢平衡。黄精多糖能显著提高超氧化物歧化酶(SOD) 和谷胱甘肽过氧化物酶 (GSH-Px) 活性,降低丙二醛 (MDA),这说明黄精多糖能提高抗氧化酶活性。
抗疲劳:黄精可增强小鼠运动时的耐力,防止力竭运动引起的脂质过氧化和氧化应激。黄精的抗疲劳作用与能量代谢和骨钙素信号传导有关。
降糖尿病:黄精一直被视为改善2型糖尿病的草药。黄精总皂苷提取物可以抑制胰岛素抵抗(IR)-HepG2细胞模型中的α-淀粉酶和α-葡萄糖苷酶。黄精可以通过激活PI3K / AKT信号通路来调节葡萄糖代谢。
保护心脏:氧化应激增加会诱发脂质过氧化和DNA损伤,最终导致心脏老化和损伤。口服黄精可抑制D-半乳糖苷酶诱导的心肌氧化应激,表现为活性氧 (ROS) 和丙二醛 (MDA) 含量降低,进而减轻 D-半乳糖 引起的心脏衰老和损伤。
Verified Market Reports数据显示,2024年全球黄精提取物市场价值为1.2亿美元,预计到2033年将达到 2.2亿美元,2026年至2033 年的复合年增长率为 7.5%。在我国,黄精主要在中医药领域使用广泛。《2024-2029年中国黄精行业重点企业发展分析及投资前景可行性评估报告》显示,2023年我国黄精市场规模约为12.3亿元。2024年,黄精国内市场产量超过14963吨。
如今,黄精凭借其显著的抗衰功效和广泛的保健作用,在养生市场中的地位日益提升。随着健康消费升级和人口老龄化趋势加剧,黄精在未来必将展现出更广阔的发展前景。
参考文献:
[1]JingtongChao, Yu Wang, Qidi Huang, Huiwen Zhang, Yigong Chen, Xiamei Cheng, Jiayin Mao, Jingjing Yu, Meiqiu Yan, Suhong Chen, Guiyuan Lv, Jie Su.The n-butanol extract of Polygonatum sibiricum improves spleen aging via p53 pathway.https://doi.org/10.1016/j.phymed.2025.156888
[2]YaqiHuang, Yetong Wang, Jia Deng, Sijie Gao, Jiakang Qiu, Jiawei He, Tong Yang, Nianhua Tan, Shaowu Cheng, Zhenyan Song.Research on the anti-oxidant and anti-aging effects of Polygonatum kingianum saponins in Caenorhabditis elegans.Volume 10, Issue 15, 15 August 2024, e35556
[3]《两种同属食药同源植物黄精与玉竹代谢组学比较分析》
[4]https://www.verifiedmarketreports.com/product/polygonatum-extract-market/