
急性冠脉综合征(ACS)作为动脉粥样硬化性心血管疾病(ASCVD)中最危重的临床表现之一,其长期管理对预防再发事件、改善患者预后至关重要。近年来,随着大量循证医学证据的积累,低密度脂蛋白胆固醇(LDL-C)在动脉粥样硬化发生与发展中的“致病性”角色已被确认,强化降胆固醇治疗已成为ACS患者二级预防的核心策略。概括起来有以下几个方面:
一、更低的目标值,长期达标
ACS事件标志着全身动脉粥样硬化处于高度不稳定状态,斑块破裂和血栓形成的风险极高。多项研究(如IMPROVE-IT、FOURIER、ODYSSEY OUTCOMES等)证实,在标准他汀治疗基础上,进一步将LDL-C水平降至传统目标以下,能够显著降低主要不良心血管事件(MACE)风险。其机制在于,更低的LDL-C水平能够稳定甚至逆转斑块,改变其生物学特性,从源头上减少事件复发。
这些证据催生了降脂领域的核心理念转变:从满足于“达标”转向追求“更低、更早”。LDL-C“更低更好”(请注意:我说的不是“越低越好”,在逻辑学上二者之间存在明显不同!)已成为全球血脂管理的共识,并且强调在ACS急性期后尽早启动强化降脂,并长期维持,以获取最大临床获益。
二、更加严格管控胆固醇已成为国际共识
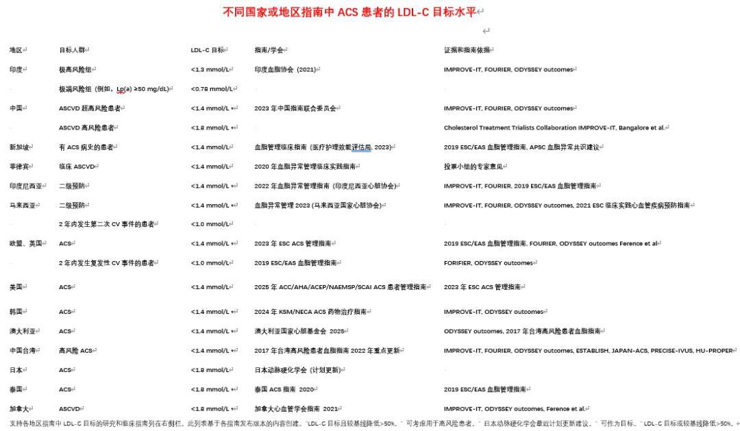
观察表格不难发现,全球各种指南对ACS患者的LDL-C目标推荐呈现出高度一致且日益严格的趋势。
1. 普遍目标:<1.4 mmol/L (<55 mg/dL)且较基线降低>50%。这一目标已成为欧盟、美国、韩国、澳大利亚、新加坡、菲律宾等多数国家与地区对ACS患者(或广义的临床ASCVD患者)的标准推荐。它代表了对于“极高危”患者风险程度的精准认知与管理力度的升级。
2. 更激进目标:<1.0 mmol/L (<40 mg/dL)。对于风险极高的患者群体,如2年内发生多次心血管事件的患者(欧盟、马来西亚指南),指南推荐了更为严格的目标。印度指南甚至对伴有Lp(a)升高的“极端风险”患者提出了<0.78 mmol/L (<30 mg/dL)的目标,这体现了风险分层管理的精细化。
需要指出的是,2023版中国血脂管理指南指出,对于合并多血管病变、近期急性冠脉综合征或冠脉支架术后患者,推荐LDL-C目标值为<1.4 mmol/L,同时认为在新型降脂药物(如PCSK9抑制剂)的支持下,部分患者可进一步降低至1.0 mmol/L以下,以更大程度减少斑块不稳定性和心血管事件复发风险。
3. 相对保守目标:<1.8 mmol/L (<70 mg/dL)。目前,日本、泰国、加拿大等国的指南仍将目标设定于此。然而,值得注意的是,表格脚注明确指出“日本动脉硬化学会最近计划更新建议”,这预示着这些地区也正朝着更严格的目标靠拢,全球标准正趋于统一。
这种目标值的演变,深刻反映了循证医学证据向临床实践的快速转化,以及全球范围内对ACS患者长期风险管理重视程度的提升。
三、 实现目标的路径:早期、联合与长期随访
要实现如此严格的LDL-C目标,单一的治疗手段往往难以达标,需要一套系统性的管理策略。
1. 及早干预:多数指南强调,降胆固醇治疗应于ACS住院期间尽早启动,部分指南(如欧盟)甚至推荐在行经皮冠状动脉介入治疗(PCI)前使用。早期强化治疗有助于迅速稳定血管环境,带来早期获益。
2. 他汀为基,联合为王:他汀类药物仍是治疗的基石。然而,单靠他汀,许多患者难以达到<1.4 mmol/L的目标。因此,“他汀+依折麦布”已成为标准初始或二级联合方案。当两药联合仍不达标时,前蛋白转化酶枯草溶菌素9(PCSK9)抑制剂(如依洛尤单抗、阿利西尤单抗等单抗,以及小干扰RNA药物英克西兰)则作为强效的三线武器被广泛推荐。美国的指南甚至建议,若LDL-C >1.8 mmol/L,可考虑直接启动他汀与PCSK9抑制剂的联合治疗。
3. 监测随访,及时调整:指南普遍建议在启动或调整降胆固醇治疗后4-6周复查血脂,以评估疗效并决定是否需要进一步强化治疗。这种规律的随访是确保患者长期达标的制度保障。
综上所述,对ACS患者实施积极且严格的LDL-C管理,是改善其长期预后的基石。全球指南已基于坚实的证据,将目标值普遍推向<1.4 mmol/L且降低>50%,并对更高危患者提出了<1.0 mmol/L的挑战。实现这一目标,需要临床医生秉持“早期、强化、联合、长期”的原则,克服实践障碍,为每一位ACS患者制定个体化的、积极主动的降脂方案,最终有效遏制心血管事件的再发。